根据省教育厅《关于再次推迟 2022 年我省高职(高专) 单招考试时间及调整考试方式的紧急通知》(湘教通〔2022〕61号)、省考试院《2022年湖南省高职(高专)单招考试分市州实施组考有关工作的指导意见》(湘教考普字[2022]2号)文件要求,我校对2022年单独招生考试的时间、地点、考试内容等工作进行了调整。现将相关考试安排情况说明如下:
一、准考证打印时间
4月20日8:00—4月22日18:00,考生通过缴费系统自助打印准考证(准考证打印操作流程详见官微推文《2022年单独招生网上缴费及自助打印准考证说明》,此流程仅为操作指南,其中各项工作时间节点以本文公布时间为准),请考生仔细阅读准考证上的考试说明及要求,严格按照考试要求参加考试。
二、考试时间

三、考试地点
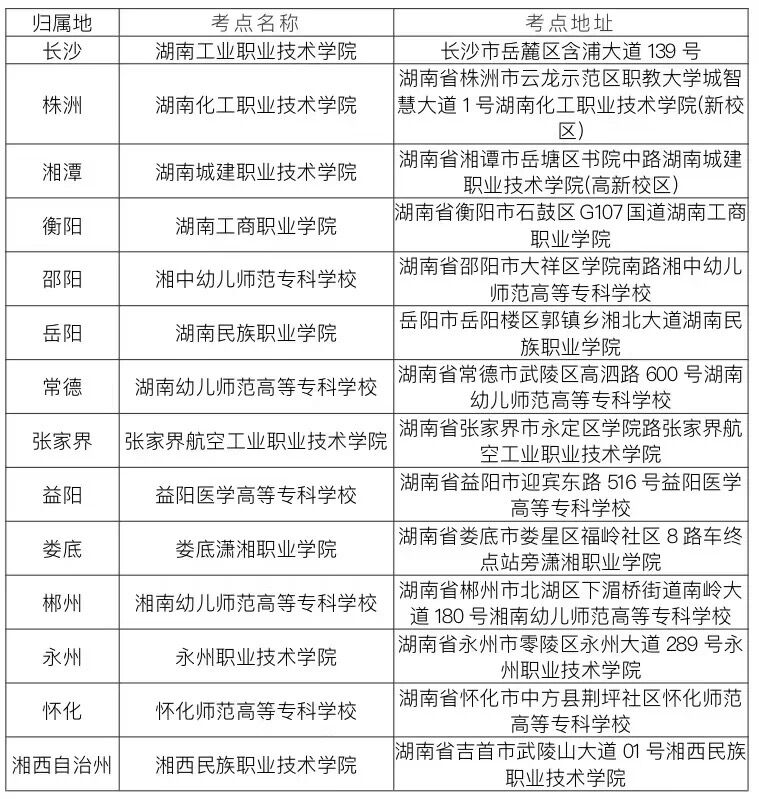
根据湖南省考试院《关于印发〈2022年湖南省高职(高专)单招考试分市州实施组考有关工作的指导意见〉的通知》(湘教考普字〔2022〕2号)文件规定,以湖南省考试院提供的考生号为依据,考生在所归属的市州考点参加考试(体育艺术特长生除外,体育艺术特长生均需到长沙市参考)。考生归属市州可根据考生号判断,各市州代码为两位,如考生号是14位,则市州代码为自左边数起第5位和第6位;如考生号是10位,则市州代码为自左边数起第1位和第2位。各市州代码如下:长沙01;株洲02;湘潭03;衡阳04;邵阳05;岳阳06;常德07;张家界08;益阳23;娄底25;郴州28;永州29;怀化30;湘西自治州31。各市州考点安排情况见下表:

四、考试内容
(一)文化素质测试:考试内容按学校已公布的文化素质测试考试大纲执行,考试方式、时长维持不变。
(二)职业技能测试:因疫情影响,面试考试以书面做答方式,合并在职业技能测试笔试试卷中,职业技能测试总考试时长为90分钟。职业技能测试笔试内容按学校已公布的对应类别考生职业技能测试笔试大纲执行,考试方式和内容不变。面试(以书面作答方式)主要考查考生的思想道德及价值取向、逻辑思维与综合分析、心理健康与表达能力等基本素养。面试书面作答不得透露考生姓名、考生号、身份证号、学校等个人信息,若透露即为违纪,考试成绩判为零分。
五、成绩公布
4月28日,学校统一公布考生的单独招生考试成绩。
六、公示预录名单
5月9日,面向社会公示预录名单。
七、防疫要求
1、考生须从考前14 天(4 月9日起)进行每日体温测量记录和健康状况监测,自行下载打印、如实填写《2022年高职(高专)院校单独招生考试考生新冠肺炎疫情防控健康登记表》(以下简称“考生健康登记表”,详见附件)并签字。
2、考试当天考生须自备一次性医用外科口罩等防护物资,至少提前2小时到达考点,进入考点时佩戴口罩听从现场工作人员指挥,保持安全距离,接受体温检测和健康资料查验。进入考点须查验健康码(绿码)、行程码(绿码)、考点所在地的48小时内核酸检测阴性证明、考生健康登记表。健康码、行程码、核酸检测证明及填写完的考生健康登记表纸质稿以便考点工作人员查验和收集。
3、请广大考生认真落实当地疫情防控规定相关要求,积极做好个人防护,即日起加强本人健康监测,不得前往疫情中高风险地区,考前非必要不跨省跨地区流动,尽量避免前往人群聚集场所或参与聚会聚餐活动。请广大考生时刻关注本人行程码、健康码及身体健康状况,如发现“两码”异常或出现发热、干咳、乏力、嗅觉味觉减退等相关症状的,要第一时间向所在地疫情防控部门及我校报告。
具体防疫要求,请各位考生参照湖南省教育考试院《湖南省2022年高职(高专)院校单独招生考试时间安排公告和考生防疫须知》要求(文件详见《湖南省2022年高职(高专)院校单独招生考试时间安排公告和考生防疫须知》)做好相关准备工作。
八、招生咨询方式及信息发布渠道
咨询电话:0731-82946177 400-678-4358(免长途费)
电子邮箱:hngyzsjyc@163.com
举报电话:0731-82946125(学校纪检监察处)
体育艺术特长生咨询电话:0731-82946228
学校微信公众号:九游·官方网站
招生官网:/zsjyc/
学校地址:长沙市岳麓区含浦大道139号
九游·官方网站招生就业处
2022年4月15日