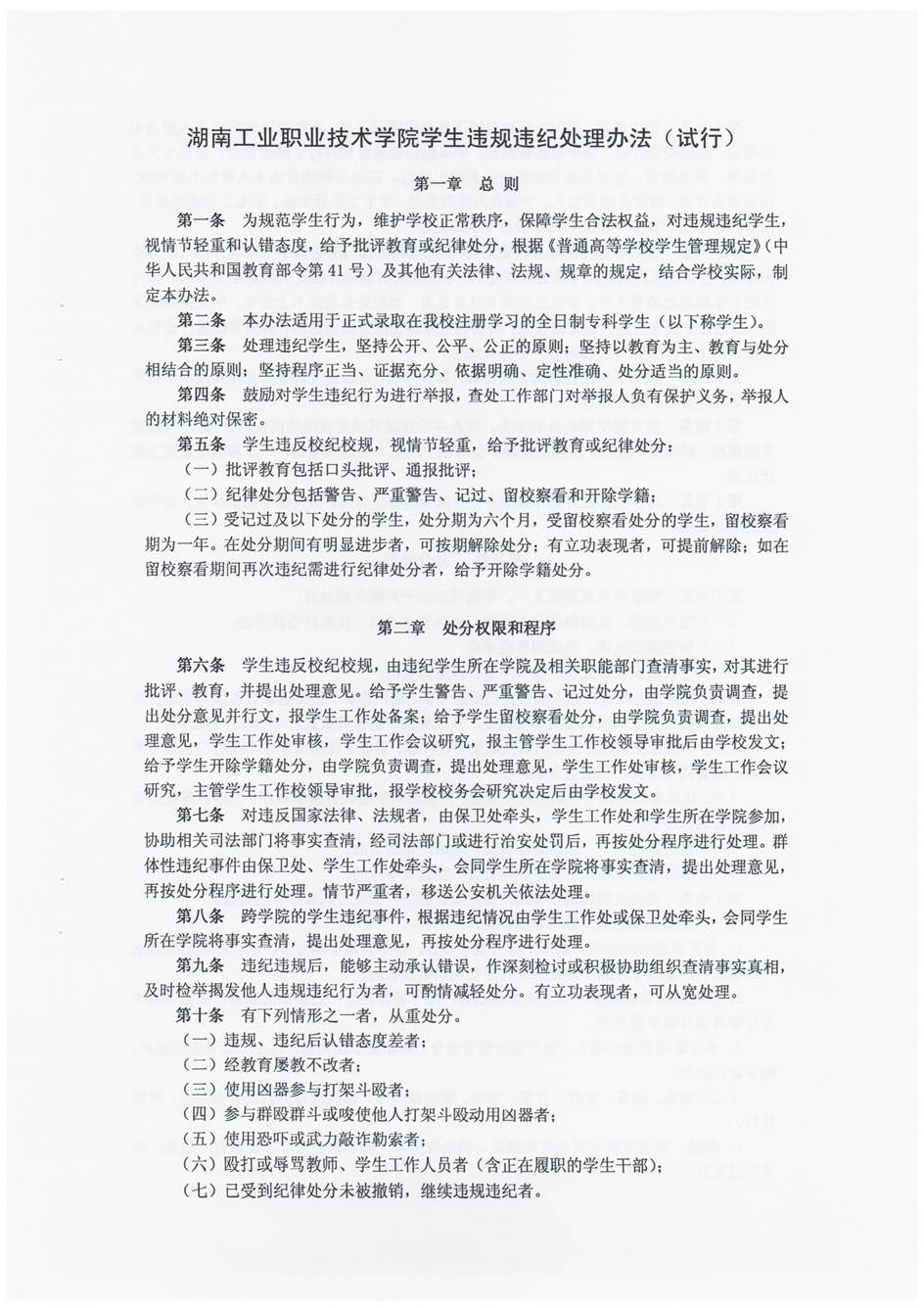
学校官网
|
加入收藏
最新公开信息:
基本信息
信息公开指南
招生考试信息
财产、资产及收费信息
人事师资信息
教学质量信息
学生管理服务信息
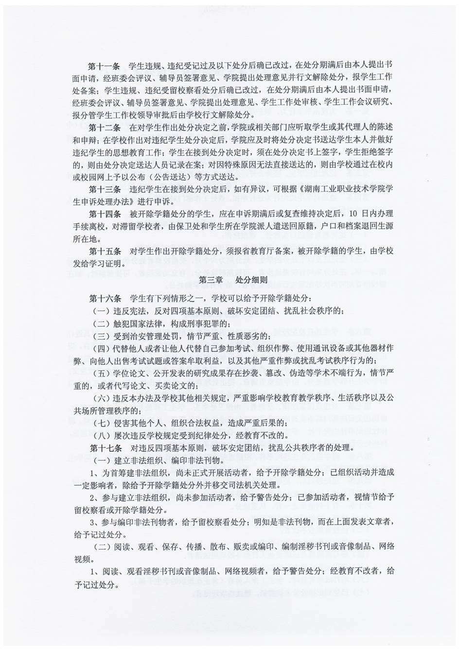
学风建设信息
对外交流与合作信息
依申请公开
其他
双高建设
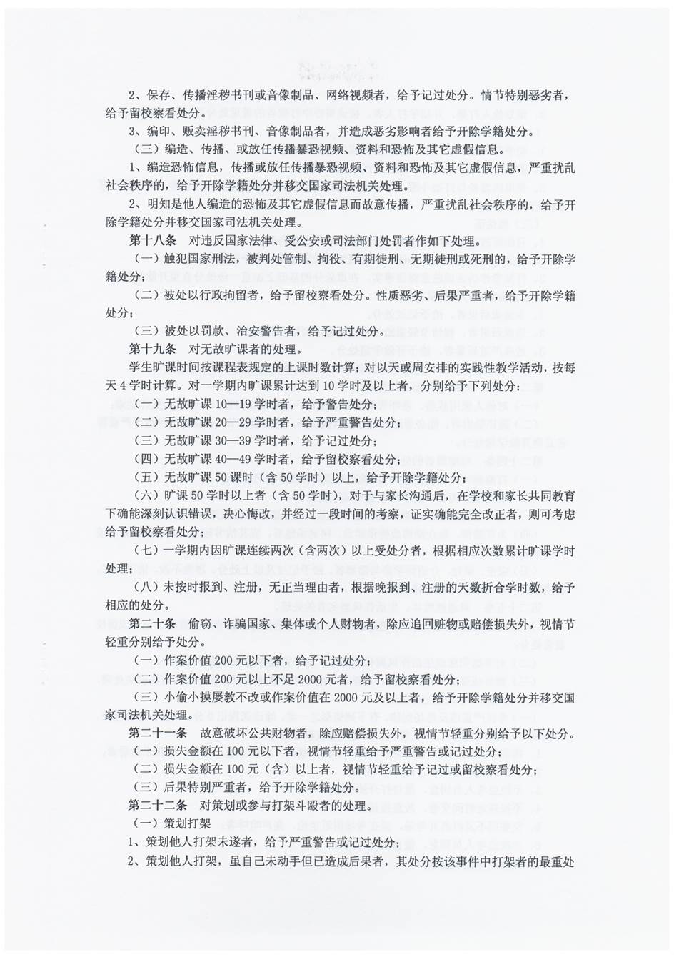
关于印发《九游·官方网站学生违规违纪处理办法(试行)》的通知
来源: 日期:2017/07/29 17:03:13
学院地址:湖南省长沙市岳麓区含浦科教园 邮编:410208 技术支持:
信息中心
版权所有 © 九游·官方网站
开云手机官方版在线入口-开云(中国)
|
米兰网页版-米兰体育(中国)
|
问鼎网页版登录入口-问鼎(中国)
|
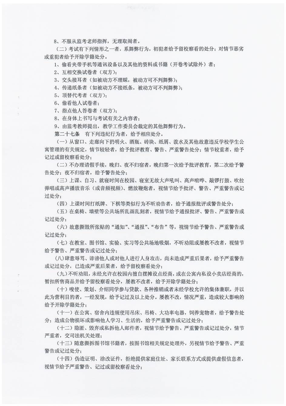
乐竞官网平台-乐竞(中国)一站式服务平台
|
八戒体育官网(中国)有限公司
|
乐竞在线注册-乐竞(中国)
|
乐竞在线注册-乐竞(中国)
|
乐竞在线注册-乐竞(中国)
|
星空网页版-星空(中国)
|