学校官网
|
加入收藏
最新公开信息:
基本信息
信息公开指南
招生考试信息
财产、资产及收费信息
人事师资信息
教学质量信息
学生管理服务信息
学风建设信息
对外交流与合作信息
依申请公开
其他
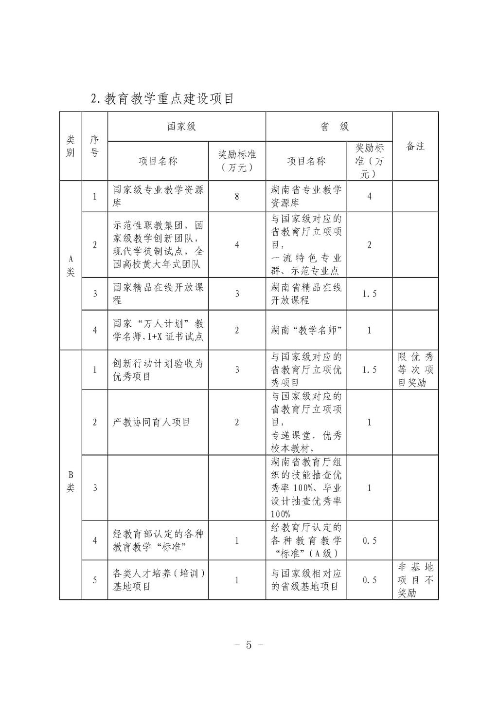
双高建设
院字[2020]3号关于印发《九游·官方网站重点建设项目奖励办法》(试行)的通知
来源: 日期:2020/01/13 10:05:13
附件【
院字[2020]3号关于印发《九游·官方网站重点建设项目奖励办法》(试行)的通知.pdf
】已下载
次
学院地址:湖南省长沙市岳麓区含浦科教园 邮编:410208 技术支持:
信息中心
版权所有 © 九游·官方网站
开云手机官方版在线入口-开云(中国)
|
米兰网页版-米兰体育(中国)
|
问鼎网页版登录入口-问鼎(中国)
|
乐竞官网平台-乐竞(中国)一站式服务平台
|
八戒体育官网(中国)有限公司
|
乐竞在线注册-乐竞(中国)
|
乐竞在线注册-乐竞(中国)
|
乐竞在线注册-乐竞(中国)
|
星空网页版-星空(中国)
|