设为首页
|
加入收藏
首页
部门概况
部门简介
部门领导
科室设置
联系我们
部门九游·官方网站
部门通知
规章制度
岗位职责
资料下载
部门通知
部门通知
首页
>
部门通知
> 正文
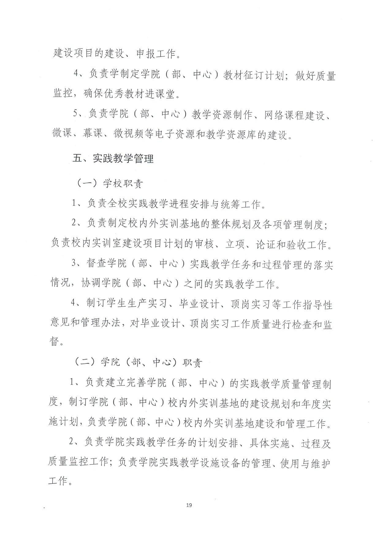
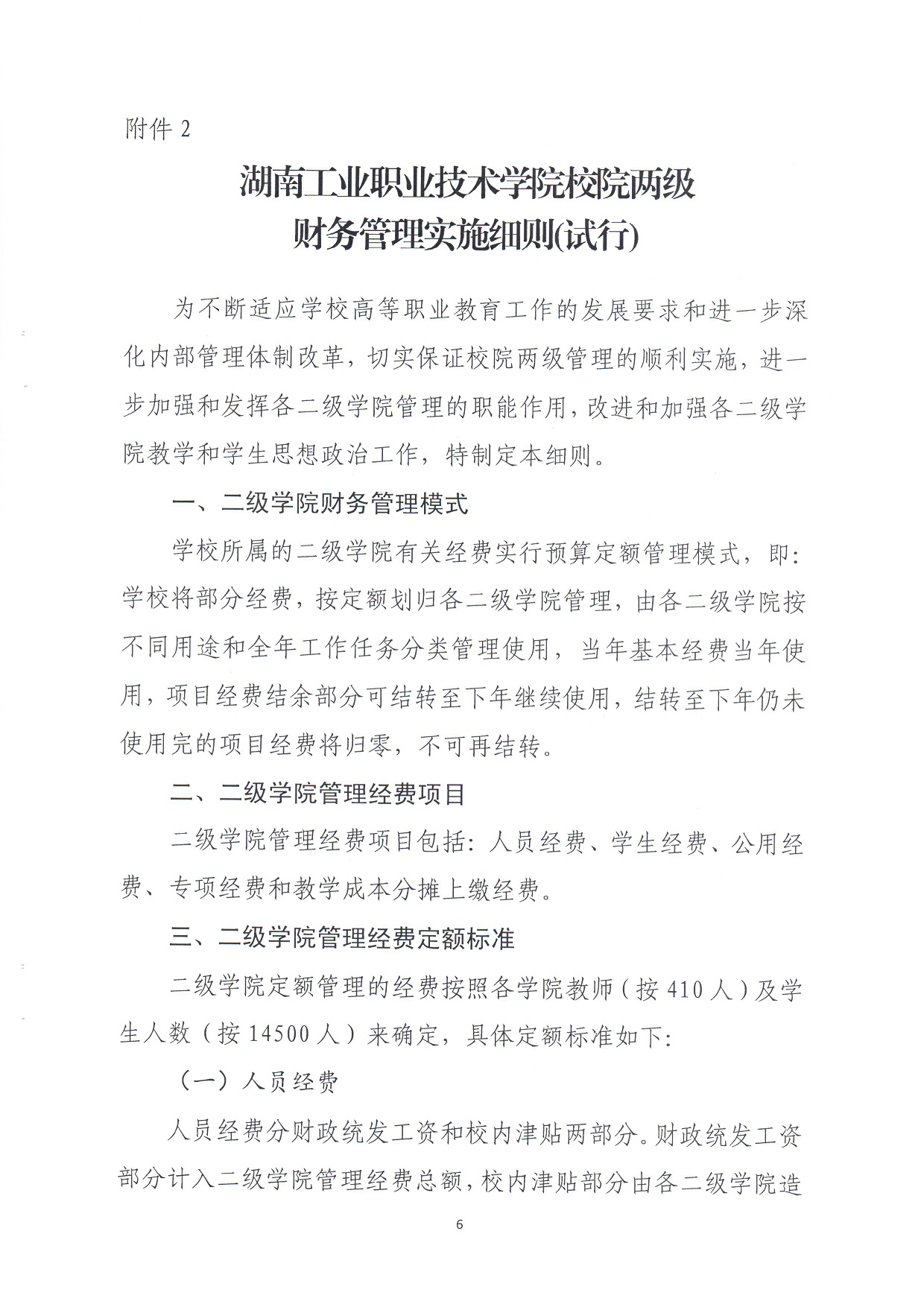
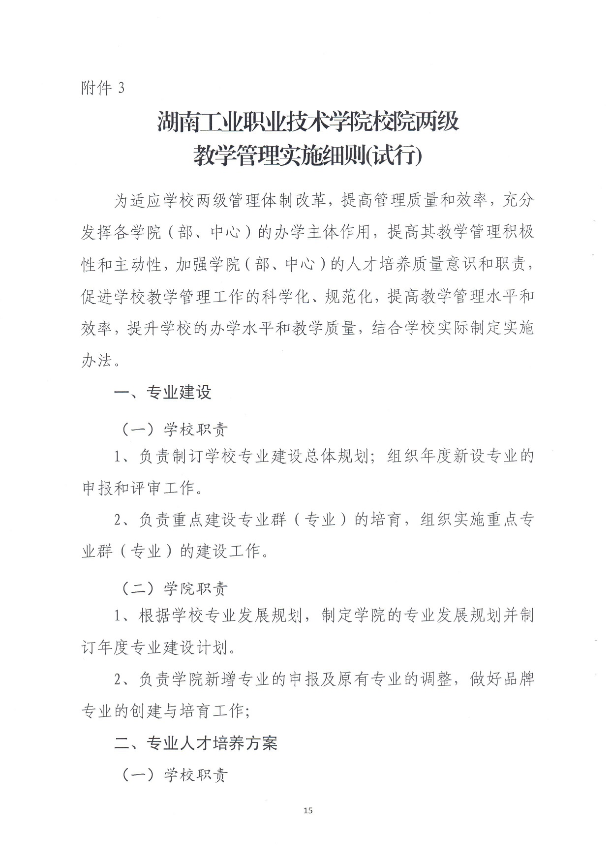
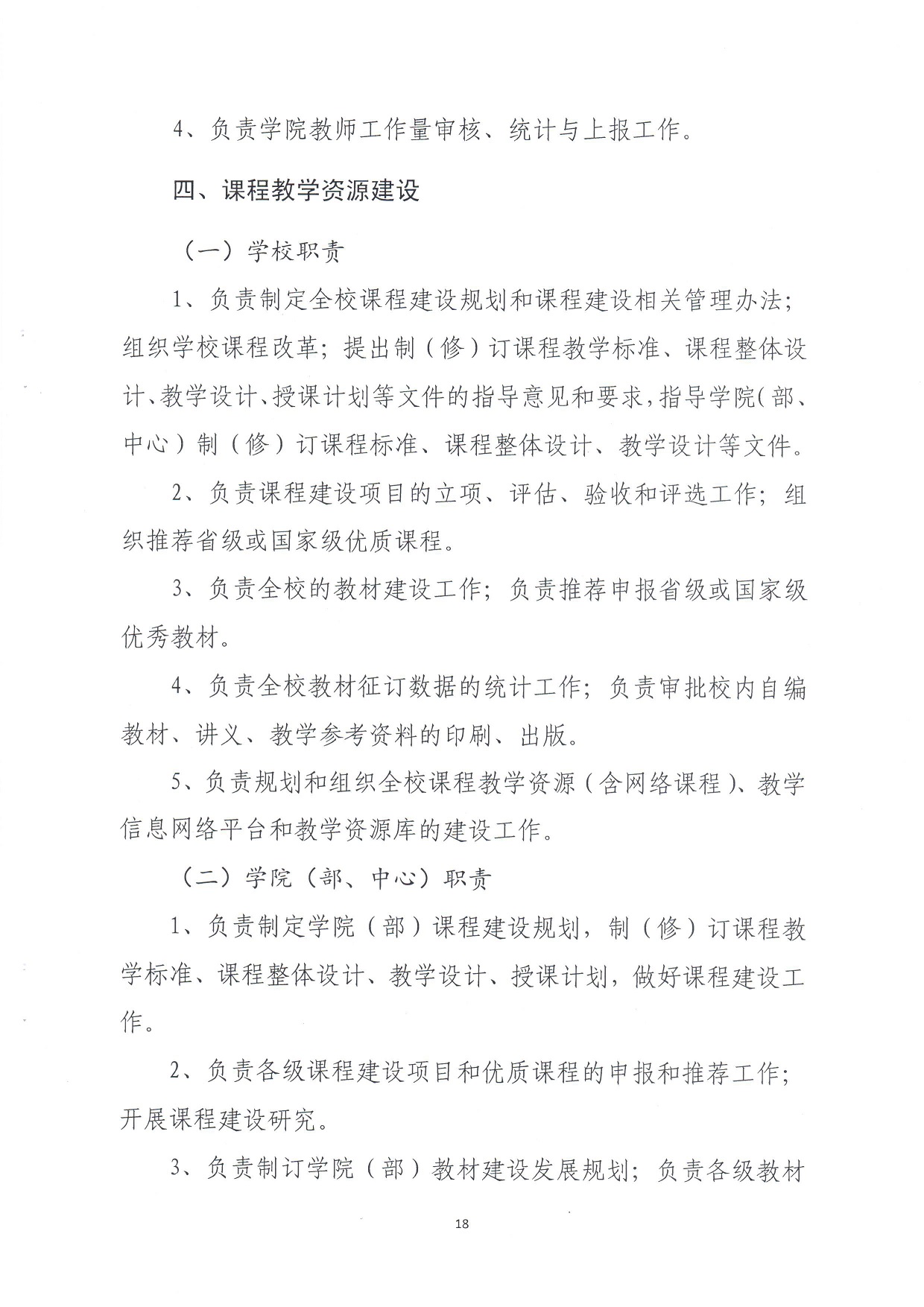
关于印发九游·官方网站校院两级人事管理等六项实施细则的通知
发布者: 时间:2018-04-19 浏览:
上一条:关于印发《2018年党政工作要点》的通知
下一条:关于印发《九游·官方网站2018年4月重点工作月度计划》的通知
开云手机官方版在线入口-开云(中国)
|
米兰网页版-米兰体育(中国)
|
问鼎网页版登录入口-问鼎(中国)
|
乐竞官网平台-乐竞(中国)一站式服务平台
|
八戒体育官网(中国)有限公司
|
乐竞在线注册-乐竞(中国)
|
乐竞在线注册-乐竞(中国)
|
乐竞在线注册-乐竞(中国)
|
星空网页版-星空(中国)
|